- PagerDuty /
- Engineering Blog /
- Unlocking AI-Powered Incident Response: PagerDuty’s New Logz.io Integration
Engineering Blog
Unlocking AI-Powered Incident Response: PagerDuty’s New Logz.io Integration
PagerDuty and Logz.io have united efforts to bring more integrated AI capabilities from both platforms. This article shows how we are leveraging PagerDuty’s event intelligence and workflow capabilities, and Logz.io root cause analysis to accelerate incident diagnosis and mitigation. This integration brings together the flexibility of PagerDuty workflows and an AI-based RCA based on observability data directly into your incident response flow.
Why This Matters
Modern distributed systems generate an overwhelming amount of signals: logs, metrics, change events, and alerts. When a critical incident strikes, responders face a race against time—sifting through this data to identify the root cause.
Traditionally, this means opening multiple dashboards, correlating disparate events, and manually piecing together a timeline. It’s slow, stressful, prone to human error and often requires system experts to be readily available.
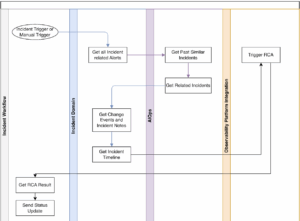
With the Logz Initiate-RCA Action in PagerDuty Incident Workflows, responders can now:
- Automatically collect PagerDuty incident data and send it to Logz.io for RCA.
- Automatically post RCA summaries as incident resolution notes on the incident timeline.
- Capture and re-use RCA insights so future incidents can be diagnosed faster.
- Chain with other actions:
- Send an email or Slack message to stakeholders once the RCA is complete.
- Any other actions available at PagerDuty Incident Workflows Engine.
The result? Less time firefighting, more time building resilient systems.
What Customers Unlock with This Integration
AI-Powered RCA at Scale
The Logz.io AI-Agent RCA is a generative AI capability that automatically investigates incidents and alerts to uncover their root cause.
Built into Logz.io’s Open 360 Observability platform, it uses AI to correlate data across logs, metrics, traces, and change events to explain why something went wrong, not just what went wrong.
When an alert is triggered, the AI Agent:
- Collects and analyzes relevant telemetry around the event
- Correlates signals across observability sources to detect anomalies and dependencies
- Identifies likely causes such as failing services, bad deployments, or configuration changes
- Generates a plain-language summary explaining the issue and recommending next steps
This dramatically reduces the time responders spend piecing together evidence, helping them move from detection to action within minutes.
For technical details, see the official documentation.
Integration with PagerDuty
While Logz.io’s AI Agent RCA is highly effective at analyzing logs, metrics, and traces to identify technical root causes, it often lacks the historical context from past or related incidents — such as resolutions, responder notes, and recurring patterns. Without this perspective, insights can be limited in depth and practical value.
To address this, Logz.io and PagerDuty developed a bi-directional integration that combines PagerDuty’s real-time incident context with Logz.io’s deep observability insights.
PagerDuty automatically builds a structured context payload for Logz.io that includes:
The current incident details such as title, description, status, and notes, the most recent alerts associated with the incident, a curated set of past incidents (with notes) for pattern recognition, related incidents identified by PagerDuty’s correlation engine, change events like deployments or configuration changes near the time of failure, and finally the relevant system log entries linked to the incident.
Why PagerDuty + Logz.io Together Are Better
By aggregating this data automatically, PagerDuty removes the manual toil of copying information between tools. The payload is sent to Logz.io, where AI-driven algorithms correlate incident and observability signals to surface a likely root cause hypothesis.
The result: instead of spending the first 30 minutes manually gathering evidence, responders immediately see an RCA summary that points them in the right direction.

Continuous Learning and Organizational Memory
In the incident management cycle, for our operations to evolve it is important that we learn from incidents. Hence, it is key that we turn the results of this information flow into reusable knowledge.
- Notes as structured evidence: When RCA summaries are added to incident notes, they become part of the incident’s historical record.
- Future incidents benefit: If a similar alert or service issue arises later, PagerDuty can surface these past RCA notes alongside the new incident.
- Faster diagnosis over time: What was once a painful, “from scratch” process becomes faster and more confident, because responders can immediately see how similar problems were solved.
- Improve AI Agents capabilities – AI Agents will be able to pick this knowledge to build context about past or related incidents and make more informed decisions
In other words, every RCA you run will increase the intelligence of your response in future incidents.
Looking Ahead
At PagerDuty, we’re committed to giving responders the tools they need to operate with clarity and speed. By embedding an AI-powered RCA into the heart of incident workflows, we’re not just reducing mean time to resolution—we’re building a smarter, more resilient incident management cycle.
With PagerDuty + Logz.io, teams are empowered to:
- Diagnose faster through automation.
- Learn continuously from every incident.
- Reduce noise and toil for responders.
This is just the beginning of what’s possible when we combine automation, AI, and human expertise in the incident response process.
Join the livestream Unlock Faster Incident Resolution with PagerDuty + Logz.io on November 6 (8AM PT / 11AM ET / 4 PM GMT) to learn more about this integration and see it in action!